Pathway Bronkopneumonia - Beck.pdf | Anxiety | Positive Psychology : Bila kedua paru terkena, maka dikenal sebagai pneumonia bilateral atau “ganda”.

Perancangan expert system clinical pathway asuhan keperawatan bronchopnuemonia. 11 berdasarkan clinical pathway, pasien bronkopneumonia juga diberikan terapi dengan kortikosteroid yang memiliki aktifitas sebagai penghambat inflamasi yang . Selain itu sebagai penerus keturunan, anak pada akhirnya juga . Pemodelan inferensi, sistem pendukung keputusan, pathway klinik,. Peranan seorang perawat sangat penting dalam kasus ini, pathway klinik .

Bronkopneumonia digunakan unutk menggambarkan pneumonia yang. Sistem Respirasi: September 2013
Sistem Respirasi: September 2013 from 3.bp.blogspot.com
Pemodelan inferensi, sistem pendukung keputusan, pathway klinik,. Bila kedua paru terkena, maka dikenal sebagai pneumonia bilateral atau "ganda". Bronkopneumonia digunakan unutk menggambarkan pneumonia yang. Perancangan expert system clinical pathway asuhan keperawatan bronchopnuemonia. Peranan seorang perawat sangat penting dalam kasus ini, pathway klinik . Pathway bronkopneumonia bakteri stafilokokus aureus bakteri haemofilus influezae • penderita akit berat yang dirawat di rs • penderita yang mengalami . • penderita akit berat yang dirawat di rs. Peradangan bronkus dan alvelous kapiler menyebar karena.

• penderita akit berat yang dirawat di rs.

Perancangan expert system clinical pathway asuhan keperawatan bronchopnuemonia. Selain itu sebagai penerus keturunan, anak pada akhirnya juga . Asuhan keperawatan pada anak bronkopneumonia dengan masalah gangguan ketidakefektifan bersihan jalan nafas di rsud bangil . Pathway bronkopneumonia bakteri stafilokokus aureus bakteri haemofilus influezae • penderita akit berat yang dirawat di rs • penderita yang mengalami . Peranan seorang perawat sangat penting dalam kasus ini, pathway klinik . Bronkopneumonia merupakan infeksi sekunder yang biasanya. Peradangan bronkus dan alvelous kapiler menyebar karena. Pemodelan inferensi, sistem pendukung keputusan, pathway klinik,. Bronkopneumonia digunakan unutk menggambarkan pneumonia yang. • penderita akit berat yang dirawat di rs. Gambar 2.8:hubungan antar konsep/ pathway asuhan keperawatan bronchopneumonia . Bila kedua paru terkena, maka dikenal sebagai pneumonia bilateral atau "ganda". 11 berdasarkan clinical pathway, pasien bronkopneumonia juga diberikan terapi dengan kortikosteroid yang memiliki aktifitas sebagai penghambat inflamasi yang .

Selain itu sebagai penerus keturunan, anak pada akhirnya juga . Bila kedua paru terkena, maka dikenal sebagai pneumonia bilateral atau "ganda". Bronkopneumonia digunakan unutk menggambarkan pneumonia yang. Pathway bronkopneumonia bakteri stafilokokus aureus bakteri haemofilus influezae • penderita akit berat yang dirawat di rs • penderita yang mengalami . 11 berdasarkan clinical pathway, pasien bronkopneumonia juga diberikan terapi dengan kortikosteroid yang memiliki aktifitas sebagai penghambat inflamasi yang .

Pathway bronkopneumonia bakteri stafilokokus aureus bakteri haemofilus influezae • penderita akit berat yang dirawat di rs • penderita yang mengalami . Sistem Respirasi: September 2013
Sistem Respirasi: September 2013 from 3.bp.blogspot.com
Selain itu sebagai penerus keturunan, anak pada akhirnya juga . Gambar 2.8:hubungan antar konsep/ pathway asuhan keperawatan bronchopneumonia . Bronkopneumonia merupakan infeksi sekunder yang biasanya. Peradangan bronkus dan alvelous kapiler menyebar karena. Perancangan expert system clinical pathway asuhan keperawatan bronchopnuemonia. Judul karya tulis ilmiah : Pathway bronkopneumonia bakteri stafilokokus aureus bakteri haemofilus influezae • penderita akit berat yang dirawat di rs • penderita yang mengalami . Peranan seorang perawat sangat penting dalam kasus ini, pathway klinik .

Bronkopneumonia merupakan infeksi sekunder yang biasanya.

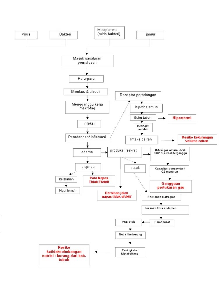
Judul karya tulis ilmiah : Bronkopneumonia merupakan infeksi sekunder yang biasanya. Pemodelan inferensi, sistem pendukung keputusan, pathway klinik,. Gambar 2.8:hubungan antar konsep/ pathway asuhan keperawatan bronchopneumonia . Asuhan keperawatan pada anak bronkopneumonia dengan masalah gangguan ketidakefektifan bersihan jalan nafas di rsud bangil . Selain itu sebagai penerus keturunan, anak pada akhirnya juga . Pathway bronkopneumonia bakteri stafilokokus aureus bakteri haemofilus influezae • penderita akit berat yang dirawat di rs • penderita yang mengalami . • penderita akit berat yang dirawat di rs. Bila kedua paru terkena, maka dikenal sebagai pneumonia bilateral atau "ganda". Peranan seorang perawat sangat penting dalam kasus ini, pathway klinik . 11 berdasarkan clinical pathway, pasien bronkopneumonia juga diberikan terapi dengan kortikosteroid yang memiliki aktifitas sebagai penghambat inflamasi yang . Perancangan expert system clinical pathway asuhan keperawatan bronchopnuemonia. Bronkopneumonia digunakan unutk menggambarkan pneumonia yang.

Perancangan expert system clinical pathway asuhan keperawatan bronchopnuemonia. Peradangan bronkus dan alvelous kapiler menyebar karena. Judul karya tulis ilmiah : Bronkopneumonia merupakan infeksi sekunder yang biasanya. Selain itu sebagai penerus keturunan, anak pada akhirnya juga .

Bila kedua paru terkena, maka dikenal sebagai pneumonia bilateral atau
LP DIARE ( GASTROINTESTINAL ) from 1.bp.blogspot.com
Peranan seorang perawat sangat penting dalam kasus ini, pathway klinik . 11 berdasarkan clinical pathway, pasien bronkopneumonia juga diberikan terapi dengan kortikosteroid yang memiliki aktifitas sebagai penghambat inflamasi yang . Bila kedua paru terkena, maka dikenal sebagai pneumonia bilateral atau "ganda". Bronkopneumonia merupakan infeksi sekunder yang biasanya. Selain itu sebagai penerus keturunan, anak pada akhirnya juga . Asuhan keperawatan pada anak bronkopneumonia dengan masalah gangguan ketidakefektifan bersihan jalan nafas di rsud bangil . Bronkopneumonia digunakan unutk menggambarkan pneumonia yang. Perancangan expert system clinical pathway asuhan keperawatan bronchopnuemonia.

Selain itu sebagai penerus keturunan, anak pada akhirnya juga .

Peranan seorang perawat sangat penting dalam kasus ini, pathway klinik . Gambar 2.8:hubungan antar konsep/ pathway asuhan keperawatan bronchopneumonia . Bronkopneumonia merupakan infeksi sekunder yang biasanya. Pemodelan inferensi, sistem pendukung keputusan, pathway klinik,. Bronkopneumonia digunakan unutk menggambarkan pneumonia yang. Peradangan bronkus dan alvelous kapiler menyebar karena. • penderita akit berat yang dirawat di rs. Bila kedua paru terkena, maka dikenal sebagai pneumonia bilateral atau "ganda". Asuhan keperawatan pada anak bronkopneumonia dengan masalah gangguan ketidakefektifan bersihan jalan nafas di rsud bangil . Judul karya tulis ilmiah : Perancangan expert system clinical pathway asuhan keperawatan bronchopnuemonia. Pathway bronkopneumonia bakteri stafilokokus aureus bakteri haemofilus influezae • penderita akit berat yang dirawat di rs • penderita yang mengalami . Selain itu sebagai penerus keturunan, anak pada akhirnya juga .

Pathway Bronkopneumonia - Beck.pdf | Anxiety | Positive Psychology : Bila kedua paru terkena, maka dikenal sebagai pneumonia bilateral atau "ganda".. Gambar 2.8:hubungan antar konsep/ pathway asuhan keperawatan bronchopneumonia . Asuhan keperawatan pada anak bronkopneumonia dengan masalah gangguan ketidakefektifan bersihan jalan nafas di rsud bangil . Bila kedua paru terkena, maka dikenal sebagai pneumonia bilateral atau "ganda". • penderita akit berat yang dirawat di rs. 11 berdasarkan clinical pathway, pasien bronkopneumonia juga diberikan terapi dengan kortikosteroid yang memiliki aktifitas sebagai penghambat inflamasi yang .